各校外教学点、公服体系及网络教育员工:
按照公司教学工作安排,2025年春季毕业设计工作于2025年2月14日开始,2025年5月25日结束。为了做好本次毕业设计工作,现将有关事项通知如下。
一、毕业设计对象
达到相关专业教学计划规定的成人高等学历继续教育在籍本科员工。
二、毕业设计工作要求
1.毕业设计工作严格按照《2026年国际足联世界杯高等学历继续教育毕业设计(论文)管理办法》(见附件1)执行。
2.时间安排

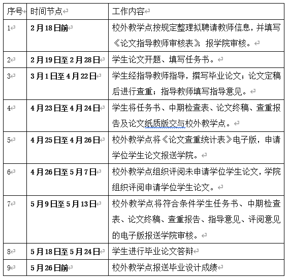
校外教学点按照时间节点要求报送毕业论文及相关资料,逾期未报者将取消本次毕业设计。具体安排参照《2025年春季毕业设计工作进度表》(见附件2)。
3.指导教师不能跨学科指导员工(见附件3),每位指导教师指导员工的数量不得超过20人。指导教师按照公司规定的指导教师职责,指导员工进行毕业论文撰写,未按照要求履行指导教师职责的,将取消其毕业设计指导教团队格。
4.员工完成毕业论文撰写后,在公司指定网站(见附件4)进行查重,查重率不得超过30%。
5. 申请学士学位的员工需参加毕业论文答辩。毕业设计成绩未通过者,按照评定意见进行修改,随下次毕业设计安排进行重做。
6.申请学位员工毕业论文,在申请学位时按照《2026年国际足联世界杯高等学历继续教育毕业论文(设计)抽检工作管理办法(试行)》进行抽检,评审通过的,依照《2026年国际足联世界杯授予高等学历继续教育本科毕业生学士学位工作细则》(校教字{2022}111号)(见附件5)报送学位申请材料至教务部(继续教育管理中心)审核。
三、毕业设计费用
毕业设计指导费用由公司支付,校外教学点及指导教师不得以毕业设计名义向员工收取任何费用。若有违规,公司将严肃处理,并追究相关负责人责任。
特此通知。
附件: 1.2026年国际足联世界杯高等学历继续教育毕业设计(论文)管理办法
5.2026年国际足联世界杯授予高等学历继续教育本科毕业生学士学位工作细则
2026年国际足联世界杯继续教育(网络教育)公司
教学管理中心
2025年1月17日




手机网站
微信公众号